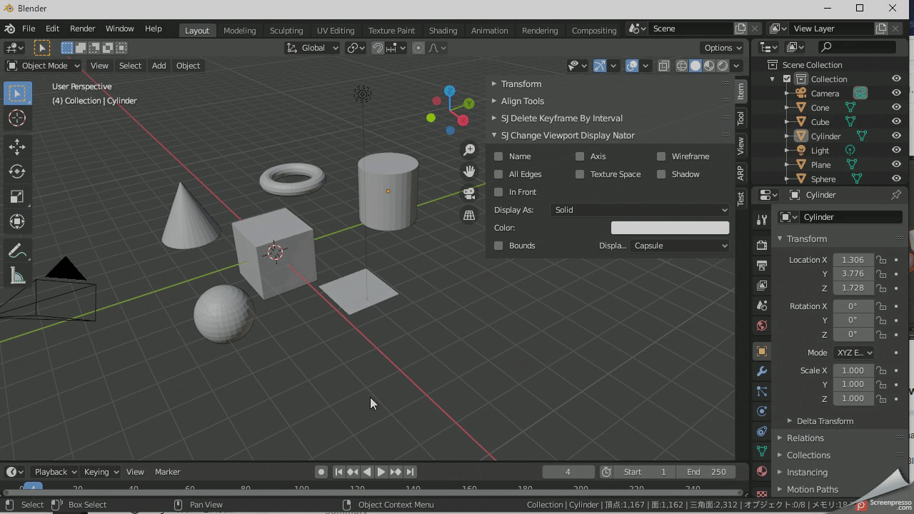
Change the viewportdisplay all at once. Blender Add-on.

$0+
2 ratings

summary:

This add-on toggles the view port settings for selected objects in bulk.


Requirements:

Blender 2.8x and later versions.


Installation:

Click Edit> Settings> Add-ons> Install on the menu bar and select the zip file you want to install.


Updates:

  • SJ ChangeViewportDisplayNator V1.0 - 1/29/2020. Initial version release.

----------------------------------------------

概要:

選択したオブジェクトのビューポート設定を一括で切り替えす。


対応バージョン:

Blender 2.8x 以降のバージョン。


インストール:

メニュー > プリファレンス > Add-ons > インストール よりzipファイルを選択します。


アップデート:

  • SJ ChangeViewportDisplayNator V1.0 - 1/29/2020. 公開。


Please donate! 募金のお願い!:

Please donate for the development and maintenance of the blender add-on in the future.

よろしければ1$でも募金をお願い致します!
今後のアドオン開発や保守、励みにもなりますので是非!
募金は$単位ですのでご注意ください。
どうぞよろしくお願いいたします。

$
I want this!
Size
6.39 KB

Ratings

4.5
(2 ratings)
5 stars
50%
4 stars
50%
3 stars
0%
2 stars
0%
1 star
0%
$0+

Change the viewportdisplay all at once. Blender Add-on.

2 ratings
I want this!